1、即將有9項工業標準即將在2020年7月份前實施


根據工標網統計數據顯示,截至2019年12月底,我國復合材料行業共出臺247條相關標準,其中現行181項,作廢47項,廢止10項,未實施9項。

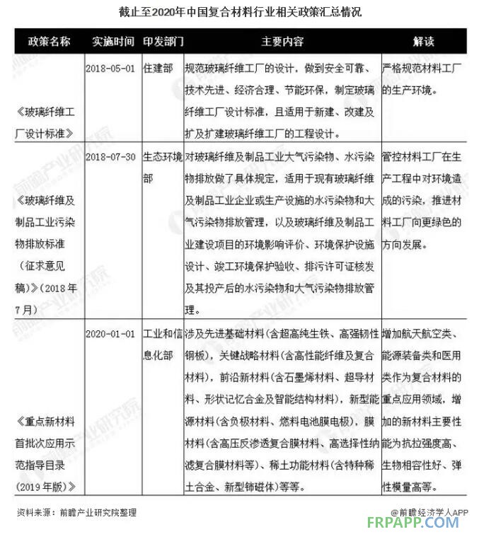
2、復合材料領域政策頻出 航天航空類、能源裝備類和醫用類是復合材料的重點應用領域
自2016年國務院出臺“十三五”規劃后,復合材料作為新材料的一種被列入國家首要發展戰略之中,之后發布的一系列政策都意在幫助新材料行業和復合材料行業更快更好的發展,其中包括明確新材料和復合材料的發展重點和發展領域。


3、中國復合材料重點政策解讀分析
——《“十三五”材料領域科技創新專項規劃》
2017年4月,為貫徹落實《國家創新驅動發展戰略綱要》《國家中長期科學和技術發展規劃綱要(2006-2020年)》《“十三五”國家科技創新規劃》和《中國制造2025》,推動我國材料領域科技創新和產業化發展,明確“十三五”時期材料領域科技創新的思路目標、任務布局和重點方向,規范和指導未來五年國家材料科技發展,科技部制定了《“十三五”材料領域科技創新專項規劃》。
《規劃》提出:以高性能纖維及復合材料、高溫合金為核心,以輕質高強材料、金屬基和陶瓷基復合材料、材料表面工程、3D打印材料為重點,解決材料設計與結構調控的重大科學問題,突破結構與復合材料制備及應用的關鍵共性技術,提升先進結構材料的保障能力和國際競爭力。具體為:

——《纖維復合材料工業“十三五”發展規劃》
隨著纖維復合材料產業鏈上下游玻璃纖維與復合材料兩個行業的相互延伸融合,未來纖維復合材料作為一個行業整體,要形成統一的發展戰略,即“完善提升池窯技術,做好玻纖制品的專業化差異化發展,不斷提升熱固性復合材料生產技術的自動化、機械化水平,大力發展熱塑性復合材料,積極拓展纖維復合材料的應用領域和市場規模,提升纖維復合材料全產業鏈的綜合實力”等。為加快纖維復合材料的發展,《纖維復合材料工業“十三五”發展規劃》提出了如下發展重點:












魯ICP備2021047099號